长沙市师大附中梅溪湖中学2023年初升高特长生招生方案
长沙市师大附中梅溪湖中学是由长沙市教育局主办、湖南师大附中全面管理的一所高起点高规格公办完全中学。学校为全国啦啦操实验校、湖南省武术传统项目学校。现有民乐、合唱、舞蹈、美术、武术、羽毛球等专业队伍。为了全面实施素质教育,推动学校体育、艺术的发展,现面向今年长沙市城区初中毕业生,综合考虑专业水平、学业成绩和综合素质评价等情况,择优选拔一批有较高水平和培养前途的体育、艺术特长生。根据《关于做好2023年长沙市城区高中阶段招生工作的通知》等文件相关精神,特制定特长生招生方案如下:
一、招生原则
1.坚持公开公平公正的原则、学生自愿选择的原则和择优录取的原则;
2.特长生必须具备市教育局中招办认定的特长生资格。
3.特长生应参加全市统一组织的初中学业水平考试和网上填报志愿,若作为特长生被我校录取,则网上所填志愿无效。
二、招生计划
按市教育局《特长生计划》执行。

注:如个别项目招收人数不满,由学校报市教育局审核同意后,在总计划数不变的前提下可项目之间进行微调。
三、招生范围
1.艺术类:声乐(通俗唱法除外)、舞蹈(现代舞、拉丁舞除外)、器乐(竹笛、笙、唢呐、二胡、扬琴、琵琶、中阮、大阮、柳琴、大提琴、低音提琴、民族打击乐)、美术(含书法)。
2.体育类:武术、羽毛球。
四、招生条件
初中阶段在市教育局主办或认可的体育、艺术比赛中取得过优良成绩,或经市教育局认可的具有某项发展潜能的应届初中毕业生。
1.体育
①在市教育局主办或者市教育局、市体育局共同主办的比赛中,武术、羽毛球比赛获单项前六名。
②在教育部、国家体育总局及中国学生体协主办的中学运动会或锦标赛,省教育厅主办或者由省教育厅、省体育局共同主办的比赛中武术、羽毛球项目获单项前八名的队员和获集体项目前八名的主力队员。凡在2020、2021、2022年取得省级体育比赛单项前三名,集体项目第一名的省运会集训运动员为重点集训运动员。2023届重点集训运动员的初中毕业生需参加统一学业水平考试,可作为体育特长生优先录取。
③未达到以上基本条件而学生确具某项潜能,经学校专业测试拟入围,必须参加长沙市教育局统一组织的特长资质测试,合格者具有特长生报名资质。
2.艺术
①在省、市“三独”比赛和由市教育局组织的中小学生书法、美术比赛(含艺术展演活动书法、美术比赛)中,获市二等奖(含二等奖)以上的学生(不含艺术展演集体获奖)。
②未达到以上基本条件而学生确具某项潜能,经高中学校专业测试拟入围,必须参加长沙市教育局统一组织的特长资质测试,合格者具有特长生报名资质。
③舞蹈专业要求女生身高162cm以上(含),男生身高172cm以上(含);五官端正,身材比例较好,气质较好,舞台形象较好。
五、招生程序
1.报名时间:2023年5月9日—12日下午17:00前。
2.报名办法:2023年5月9日—12日下午17:00之前,凡符合我校特长生报名条件的学生可登录学校官网(http://www.nbpengxuan.com/),在通知公告栏“2023年初升高特长生招生方案”中将附件1《特长生报名信息表》下载填写好,并在规定的报名时间内携带特长生报名表、两张一寸蓝底相片、获奖证书原件和复印件、学生手册等资料到学校图书馆一楼102学工处现场报名(舞蹈专业考生需来现场测量身高,身高不达要求不接受报名)。咨询电话:0731—89673016、89673010
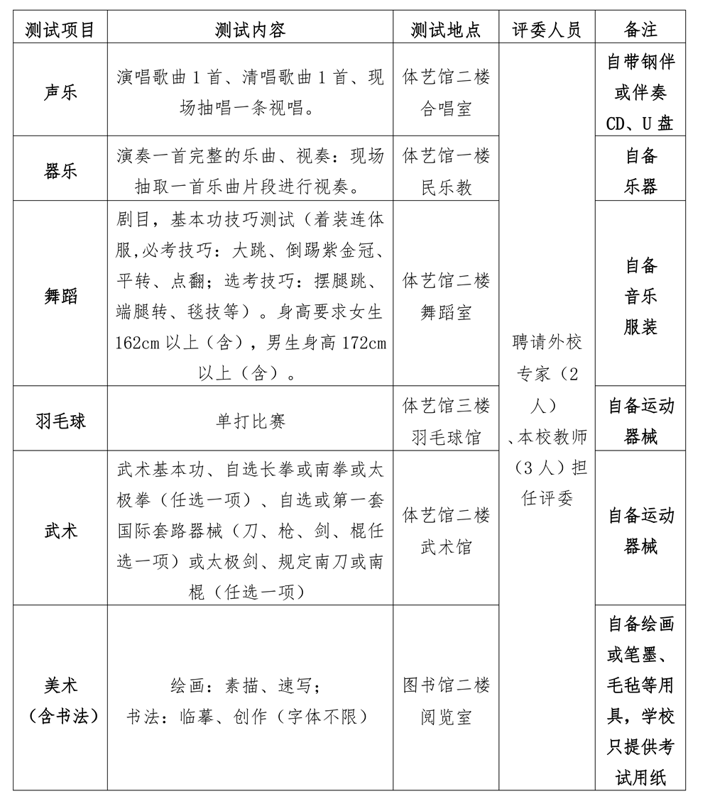
3.专业测试内容、时间及流程
学校将严格按照长沙市教育局有关招生政策,在规定时间对特长生进行专业测试和面试。
测试时间:2023年5月14日上午08:00

测试流程:集合(通过报名及资格初审的学生,测试当天早上7:30带身份证、《学生手册》、近期一张一寸蓝底照片和获奖证书原件至我校体艺馆一楼报到,分专业集中抽签),迟到5分钟,作弃权处理。上午08:00分专业由工作人员带队进入相关的测试场地,美术(含书法)、器乐、羽毛球、武术专业需自行准备好绘画或笔墨等用具、乐器或运动器械。测试期间禁止家长及无关人员进入校园。
4.入围名单上报与资格审定
5月18日前,学校将通过专业测试、拟入围但无相应获奖证书的学生名单报市教育局学生工作处。5月27日市教育局统一组织对通过专业测试拟入围但无相应资质的学生统一组织专业特长测试。5月29日—30日,学校将入围名单和学生的获奖证书原件报市教育局学生工作处进行资格审定。经审定无误后,6月15日由市教育局中招办在长沙市教育信息网进行公示。
5.录取
入围学生参加初中学业水平考试,文化成绩达到学校录取标准,学校综合文化和专业两项成绩择优录取。7月4月,我校根据特长生计划确定特长生预录名单,报市教育局学生工作处审核。每名学生只能与一所学校签订《2023年长沙市城区特长生预录承诺书》,不得重复录取。已被录取的特长生网上所填报志愿无效,不能参与其他高中学校的录取。已被录取为指标生的,不得重复录取。
六、录取标准
1.根据长沙市初中毕业学业考试成绩,各专业最低录取标准为:舞蹈、声乐、器乐专业按照初中学业水平考试总分的75%;美术(含书法)专业按照初中学业水平考试总分的80%;羽毛球、武术专业按照初中学业水平考试总分的70%,且综合素质评价结果各维度达到B等或以上。
2.中考成绩符合我校相关专业特长生的最低录取线标准前提下,按照专业测试总成绩排名顺序依次录取。
3.如果专业测试总成绩排名相同,则按中考成绩择优录取。
4.如果专业测试总成绩排名相同,中考成绩相同,则按综合素质择优录取。
5.如果专业测试总成绩排名相同,中考成绩相同,综合素质也相同,则根据语数外单科成绩择优录取。
以上标准,解释权在学校特长生招生工作领导小组。
七、评分细则
(一)声乐(共10分)

*其中带伴奏演唱占总分的70% 清唱占20% 视唱占10%
(二)器乐(共10分)
(1)演奏水平(4分):
1.音准、节奏、音色均好,受过科学严谨的训练(演奏方法正确,基本功扎实),演奏作品程度较难,有良好的乐感,风格把握较为准确。(3.6—4分)
2.音准、节奏、音色均好,演奏方法正确,基本功较好,演奏作品有难度,表现力强,有良好的乐感,风格把握较为准确。(3—3.5分)
3.音准、节奏、音色较好,演奏方法正确,演奏的作品难度一般,表现力强,演奏完整,乐感良好。(2.5—2.9分)
4.音准、节奏、音色尚好,演奏方法欠佳,作品简单,演奏完整,乐感良好。(2—2.4分)
5.音准、节奏、音色一般,演奏方法欠正确,尚能完整地演奏一首乐曲。(1.5—1.9分)
(2)演奏技巧与艺术处理(4分)
1.作品演奏流畅、细腻,乐曲有深度且技术娴熟,乐曲处理得当,能演奏出乐曲的内涵,技巧性强,具有较强的音乐表现力,富有感染力。(3.6—4分)
2.作品演奏完整、流畅,乐曲处理较好,技巧性较强,具有较强的音乐表现力,富有感染力。(3—3.5分)
3. 作品演奏完整,乐曲处理、技巧性一般,音乐表现力较好。(2.5—2.9分)
4.作品演奏完整,技巧性欠佳,音乐表现力一般。(1.5—2.4分)
(3)情感表达(2分)
1.音乐形象准确,能充分表达出乐曲的情感。(2分)
2.音乐形象较准确,能基本表达乐曲的情感。(1.5—1.9分)
3.音乐形象欠准确,尚能表达乐曲的情感。(0.5—1.4分)
(三)舞蹈(共10分)


(四)美术(含书法)
1.绘画(200分)
(1)素描:满分100分
a.构图合理。10分
b.造型准确、透视准确、比例协调。40分
c.画面黑白灰关系明确、体积感强、物体有一定塑造。30分
d.画面完整。20分
(2)速写:满分100分
a.构图合理。10分
b.比例协调、动态生动、造型准确。40分
c.线条流畅、节奏感强。30分
d.画面整体。20分
2.书法(200分)
(1)临摹:满分100分
a.章法合宜。30分
b.字形准确。40分
c.临帖特征。30分
(2)创作(书体自定):满分100分
a.章法适宜完整。30分
b.字形结构准确美观。40分
c.用笔熟练。30分
(五)武术
1.测试内容
(1)武术基本功
a.基本动作:正踢腿、里合腿、外摆腿、抡臂单拍脚、抡臂砸拳、翻腰拍地
b.基本难度:腾空飞脚、旋风脚360°/旋风脚540°、腾空摆莲360°/腾空摆莲540°、旋子/旋子转体、侧空翻
(2)自选长拳或南拳或太极拳
(3)自选或第一套国际套路器械(刀、枪、剑、棍任选一项)或太极剑
(4)自选或规定南刀、南棍(任选一项)
2.测试评分细则
总分为100分,其中武术基本功占40%,长拳或南拳或太极拳占30%,自选或第一套国际套路器械(刀、枪、剑、棍)或自选、规定南刀、南棍或太极剑占30%,本次测试采用国家体育总局武术管理中心制定的最新2012年《武术竞赛规则》执行。
(六)羽毛球
评分细则:单打比赛。
比赛规则:采取抽签分组循环交叉淘汰,三局两胜制(每局15分,14平不加分)。
八、纪律监督
学校纪检部门负责全过程监督,如有弄虚作假,一经查实,追究相关人员责任,取消特长生录取资格。
学校举报电话:0731-89673005
市纪委驻市教育局纪检组、监察室电话分别为:0731-84899756,
0731-84899743;
市教育局学生工作处电话为:0731-84899712;
市教育局基础教育处电话为:0731-84899710;
九、其他
1.所有预录特长生须与学校签订《特长生管理协议书》,特长生进校后须服从学校管理,参加学校组织的专业训练和比赛,具体见《长沙市师大附中梅溪湖中学特长生管理办法》。
2.本招生简章的最终解释权归长沙市师大附中梅溪湖中学。
十、联系方式
地址:湖南省长沙市湘江新区梅溪湖国际新城东南片区近湖一路1号
邮编:410205
网址:(http://www.nbpengxuan.com/)
电话:0731- 89673016; 89673010
长沙市师大附中梅溪湖中学
2023年5月9日


用户登录