欢迎来到
聚彩彩票
!
站群导航
长沙市教育局
直属单位
长沙市明德中学
长沙市周南实验中学
长沙市长郡湘府中学
长沙市长郡滨江中学
长沙汽车工业学校
长沙市麓山滨江实验学校
长沙航天学校
长沙市雅礼洋湖实验中学
聚彩彩票
长沙市雅礼中学
长沙市雅礼实验中学
长沙铁路第一中学
长沙市长郡梅溪湖中学
.长沙市明德华兴中学
长沙市实验中学
长沙市特殊教育学校
长沙教育学院
长沙市南雅中学
长沙市田家炳实验中学
长沙市雷锋学校
长沙麓山国际实验学校
长沙市第六中学
长沙市周南中学
长沙市雅礼十五中学
长沙外国语学校
湖南省地质中学
长沙实验小学
长沙市周南梅溪湖中学
长沙市第十一中学
长沙市新城学校
长沙市财经学校
长沙市东雅中学
长沙市教育局幼儿园
长沙市电子工业学校
长沙市第二十一中学
长沙开放大学
长郡双语实验中学
长沙市教育科学研究院
麓山国际实验小学
长沙市长郡中学
长沙市教育考试院
长沙市第一中学
长沙市一中城南中学
长沙市麓山梅溪湖实验中学
长沙市长郡智谷中学
长沙市湘郡培粹实验中学
长沙市南雅梅溪湖中学
手机版
登录
用户中心
|
|
修改信息
账户管理
安全日志
安全退出
热门搜索:
×
搜索过于频繁,请输入验证码
网站首页
聚彩彩票介绍
聚彩彩票简介
领导团队
教研团队
美丽校园
云上师梅
通知公告
聚彩彩票动态
学校新闻
集团新闻
媒体报道
图片新闻
一周工作
学校部门
办公室
教务处
学工处
教科室
督导室
团委
信息中心
科创中心
总务处
工会
保卫处
学生风采
团队干部
校园之星
学生荣誉
学科建设
信息技术教研组
语文教研组
数学教研组
英语教研组
物理教研组
化学教研组
生物教研组
政治教研组
历史教研组
地理教研组
艺术教研组
体育教研组
通用技术教研组
心理教研组
党建工作
党建动态
聚彩彩票概况
政策文件
党务公开
党风廉政
群团之窗
师德师风
党员论坛
主题教育
您的位置:
首页
>
通知公告
>
详细内容
通知公告
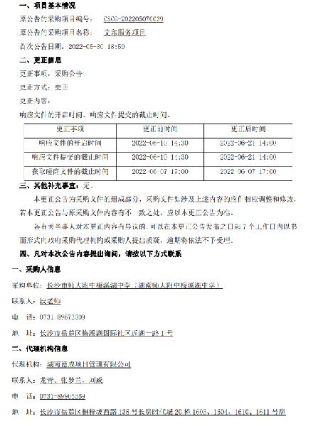
长沙市师大附中梅溪湖中学(聚彩彩票)文印服务项目第1次更正公告
来源:校办
发布时间:2022-06-09 19:19:32
浏览次数:
次
【字体:
小
大
】
分享到:
【打印正文】
友情链接:
湖南智慧教育平台
长沙市教育局
湖南师范大学
湖南师大附中
×
用户登录
登 录
|
账号密码登录
成功登录后,
关闭浏览器前
24小时内
7天内
一个月内
始终
保持登录状态
忘记密码?
×
确定
用户登录